更多
更多
导航菜单
更多
首页
关于言辰
宁夏言辰科技有限公司
宁夏言辰种业有限公司
言辰投资集团(海南)有限公司
组织机构
企业文化
资格证明
招纳贤士
业务范围
建设项目前期规划咨询及管理服务
土地预审
草地资源评价及验收
地质灾害及压覆矿产资源
土地复垦方案编制及验收
稳评(稳定风险评估)
生态修复
农田整治及土壤修复
水土保持方案、检测及验收
水资源论证及水权转换报告
水平衡测试
防洪影响评价
小流域综合治理
公司业绩
新闻资讯
公司动态
行业资讯
项目案例
联系我们
联系方式
服务承诺书
导航竖线图片
更多
图片
更多
全站搜索
更多
当前位置全屏背景
更多
文章检索
更多
[行业资讯]
宁夏让闲置低效用地变为“用武之地”
日期:2025-11-26
[公司动态]
2022年7月西农教授观摩宁夏农牧交错带温性草原生态系统定位观测研究站和盐池县草原实验站2021-2022年草种3
日期:2022-07-15
[行业资讯]
中央第四生态环境保护督察组向宁夏回族自治区反馈督察情况
日期:2022-05-19
[行业资讯]
水利部水土保持司发布关于开展水土保持方案质量抽查工作的通知
日期:2022-05-19
[行业资讯]
生产建设项目(水土保持、水资源论证、防洪影响评价)三合一 方案编制要点及案例分析!
日期:2022-05-19
[行业资讯]
2022年水土保持方案编制及监测单位水平评价工作启动了
日期:2022-05-19
[行业资讯]
国务院关于支持宁夏建设黄河流域生态保护和高质量发展先行区实施方案的批复
日期:2022-05-19
[公司动态]
宁东中试总部基地建设项目监测现场
日期:2022-04-25
[行业资讯]
周远波谈社会资本参与生态保护修复
日期:2022-04-25
[行业资讯]
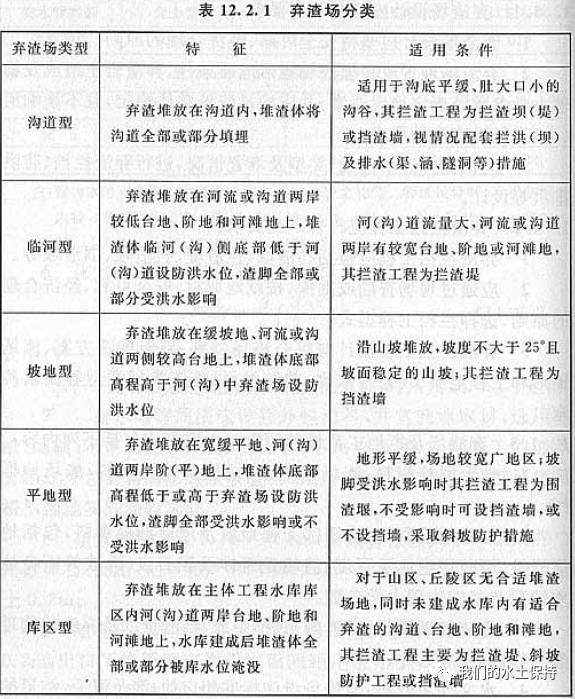
弃渣场如何选址与设计
日期:2022-04-25
弃渣场设计
共43条 每页10条 页次:1/5
首页
上一页
1
2
3
4
5
下一页
第1页
第2页
第3页
第4页
第5页
尾页
新闻资讯
更多
公司动态
行业资讯
底部全屏背景
更多
脚注栏目
更多
网站首页
关于言辰
业务范围
公司业绩
新闻资讯
项目案例
联系方式
信息反馈
自定内容
更多
copyright
©2020 宁夏言辰科技有限公司 版权所有
地址:银川市金凤区长城中路盈华商厦A厦808室
电话:0951-7662999
手机:13895652111
网址:www.
yanchenco.com
底部导航圆点图片
更多
底部电话图片
更多
自定内容
更多
Navigation
网站导航
底部导航圆点图片
更多
底部导航圆点图片
更多
底部导航圆点图片
更多
底部导航圆点图片
更多
自定内容
更多
0951-7662999
底部导航圆点图片
更多
友情链接
更多
土地复垦
土地复垦方案
技术支持
更多
技术支持:海洋网络提供
网站建设
宁ICP备2021002179号-1
自定内容
更多
扫一扫关注我们
底部导航圆点图片
更多
底部导航圆点图片
更多
图片
更多
自定内容
更多
友情链接
底部logo
更多
在线客服
更多
在线
客服
在线客服
服务时间:9:00-24:00
选择下列客服马上在线沟通:
服务
热线
0951-7662999
7*24小时客服服务热线
关注
微信
关注官方微信
顶部